河南浩多顺节能环保科技有限公司
联系人:赵先生
手机:13603827872
电话:0371-60185566
邮箱:hnhds666@163.com
网址:www.hnhds.com
地址:郑州市高新区西四环228号企业公园第15幢
50T锅炉主蒸汽管道更换施工组织设计方案
一、工程概况
主蒸汽管道安装,特制订本方案。
二、编制依据

三、安装范围及安装时间
1、安装范围
锅炉车间部分蒸汽管道(219*10约30米)制作及安装、管道焊接焊缝无损探伤。
2、时间安排:
30日,如因不可抗拒因素,造成本工程停工,工期应顺延。
3、主要机具设备

四、施工前准备
1、施工队资质
批准安装级别:I级
2、施工队伍组织
工程总负责人:1人
工程技术负责人:1人
合格焊工:4人
锅炉安装工:8人
探伤工:2人
3、技术准备

4、作业人员配置、资格

5、管道组成件用材料的检验:
5.1、管道材料和管件材料的检验
5.1.1钢管和管件的材质、规格、型号、质量应符合设计文件的规定。
5.1.2钢管和管件必 须具有制造厂的质量证明书,且质量证明书上的内容完整,相关的质量检测数值(如化学成分、力学性能、工艺性能等)应符合材料生产标准要求,质量证明书上的炉批号与钢管实物的标示一致。
5.1.3钢管的几何尺寸、外径和壁厚偏差符合标准要求,同一截面钢管的不圆度和壁厚不均应分别不超出外径和壁厚公差的80%。
5.1.4对新管材进行材质确认。
5.1.5管件的弯曲角度、坡口应符合图纸要求。
5.2、管道支撑件的检验
5.2.1支撑件用材料应符合图纸要求。
5.2.2其制造质量不得低于国家现行标准的规定。
5.3、焊接材料的检验
5.3.1依据NB/T47018.1~7-2011《承压设备用焊接材料订货技术条件》进行采购。
5.3.2所用焊条、焊丝的质量必 须附有质量证明书。
5.3.3库存焊材超出库存期限的需经复验合格后方可使用。
五.作业程序、方法
5.1施工方案
考虑到焊口的外观质量、内在质量、成本等综合因素,管道工程焊接施工作业中,采用的焊接方法为氩弧焊打底、电焊盖面焊接方法。
5.2施工工艺流程
管道管道焊口,作业程序流程如下:
焊前练习=====>施工交底=====>焊材发放=====>坡口加工(砂轮机修磨) =====>预热=====>对口点固=====>打底层焊接====>填充盖面====>焊工自检====>合金焊口热处理====>无损探伤(RT、UT、PT)====>质量验收评定====>移交
5.3施工方法及要求
5.3.1焊前准备
5.3.1.1文件准备:管道焊接开工前技术人员应根据图纸、专业施工组织设计、焊接工艺评定及相应的标准规范编制焊接工艺一览表、焊接记录图、焊接工艺卡等,并结合周围施工环境、状况编制安 全交底、技术交底。
5.3.1.2焊工资质:参加管道焊接的焊工与焊接操作工应按照DL/T679-2012焊工技术考核规程的规定参加焊工技术考核,取得焊工合格证书,并按照考试合格项目适用范围从事焊接工作。焊工合格证必 须在有效期内。
5.3.1.3焊前练习:经资质审查合格后,焊工必 须进行焊前练习并经RT检测合格后方可进入施工现场。焊前练习采用与管道管子相同的规格材质,要求熟练掌握焊接操作方法及技巧。
5.3.1.4技术人员在项目开工前、焊前练习后及时对焊工进行安 全交底和技术交底,让每个焊工都口述一遍交底内容并进行“接受交底,遵照执行”的交底双签字。
5.3.1.5焊材的烘焙、领用、发放:
a、焊条在使用前应按照其说明书的要求烘焙,重复烘焙不得超过两次。使用时装入保温温度为80~110℃的专用保温筒内,严禁不同型号的焊材混装于同一保温筒内,现场保证处于通电恒温状态,随用随取。焊丝使用前清除锈、垢、油污。
b、开工前,各单位技术人员应将各部件所需烘焙的焊条委托单送到二级焊条库,焊条烘焙委托单应注明部件名称、焊材总用量及每天焊材消耗量,焊条库管理人员根据委托单内容烘焙焊条。
c、焊工接受交底后及每天焊接前,应从焊接专业组领取技术员签发的焊材领用审批单,焊工持焊材领用单到二级焊条库领取焊材。焊工接到焊材领用单后,应根据交底内容核实领用单是否正确,有疑问及时向技术人员反映。焊材领用审批单上若没有技术人员的签字,二级焊条库管理人员不许发放焊材。领用焊材时焊工应仔细检查焊丝有无锈蚀,焊条药皮无脱落、无偏心等外观缺陷,如有应及时退换。二级焊条库投入使用后,全现场的焊接材料均从二级焊条库领用,而且领用时必 须持焊材领用审批单,禁止直接从一 级库领用。
5.3.1.6焊缝、焊材及焊口缺陷标识
a、管道材质不同的部件,为防止焊材用错,焊前应做统一的标识。R30焊材用蓝色标识。管道与焊材一样做相同颜色的标识。在焊材上做标识时,焊丝标在两个端部,焊条标在夹持端。
b、焊丝的标识由焊条库管理人员负责完成,管道上的光谱进行标识。
c、对于现场焊口缺陷位置的标识,由扬州亚飞无损检测有限公司派人进行定位在管子焊缝缺陷位置处用记号笔做标识。应安排前一天晚上对此口进行透视的人员进行缺陷位置的标识,避免画错焊口的情况发生。透视人员应对已经透完的焊口及缺陷焊口进行标识,以区别未透视焊口,防止下次透视时由于疏忽进行重复透照,进而造成有一部分焊口透了两遍,有些焊口没有透视。
5.3.1.7焊口编号
焊接前,各单位工程技术人员对现场的管道进行统一编号,并每天进行无损检验委托,无损检验委托单上应注明焊口编号及对应的焊工钢印。受监焊口编号在焊接专业施工组织设计中已经作出规定,因此焊接、热处理、金属检验、质量验收、资料移交焊口编号必 须以施工组织设计焊口编号原则为准,任何部门都不允许擅自更改编号、自行编号或颠倒编号顺序。对于组织设计中没有提到的焊口编号,其他部门必 须以焊接人员编号为准。
5.3.2焊接方法和工艺
5.3.2.1焊材选用及焊接电流

5.3.2.2管道坡口形式一般为“V”形坡口,组对间隙为1~3mm,钝边尺寸为1~2mm。见下图:

a、加工坡口采用机械加工方法。
b、应对坡口及其内外壁附近10~15mm范围内进行清理和打磨,无油漆、水分、油脂及铁锈,并露出金属光泽。
c、坡口加工完后,如需隔一段时间焊接,为防止坡口氧化,应采取保护措施(如涂专用防锈剂等),并用塑料封堵,将管口堵住,施焊前用砂纸或用角向砂轮机将坡口打磨干净。
d、坡口检查项目:坡口及附近不能有裂纹、重皮、坡口破损、及毛刺等缺陷(可用放大镜检查),施焊前还应检查坡口形状、尺寸及清洁度。
5.3.2.3预热
a、加热方式采取柔性陶瓷电阻加热,管材为273*18/325*18的12Cr1MoVG焊口预热温度为200~300℃;
b、预热的范围为从对口中 心开始,每侧不小于40mm。
5.3.2.4点固对口:点焊前应仔细检查坡口尺寸、坡口内外清洁度、坡口间隙、有无错口等。
a、坡口尺寸应符合图纸、规范要求,坡口内及边缘20mm内母材无裂纹、重皮、坡口破损及毛刺等缺陷。
b、为了防止焊缝根部出现内凹或未焊透缺陷,坡口留有1~3mm间隙。焊口局部间隙过大时,应设法修整到规定尺寸,严禁在间隙内加填塞物。禁止强力对口,对口时组合件应垫实,焊接结束后,临时加固的支撑才能去掉。
c、焊件组对时一般应做到内壁(根部)齐平,如有错口,其局部错口值不应超过壁厚的10%,且不大于1mm。对此点,焊工应严格把关,对于超标错口、折口有权拒绝施焊。
d、点固焊采用氩弧焊,点固焊的焊接材料、焊接工艺、等应与正式施焊相同。点焊焊缝厚3-4mm,点焊一点,检查一点,如有缺陷及时清除,重新点焊。点焊缝均匀分布在整个圆周上。
e、氩弧焊用钨棒,选用2.5毫米的铈钨棒。钨棒端头的形状对于引发电弧,电弧的稳定性,熔池的形状和尺寸,钨棒的使用寿命均有一定的影响。钨棒使用前应将钨棒端头8-10毫米长度加工成15-25度圆锥形。磨制钨棒端头时,应用专用砂轮机(有强制抽风装置)。安装钨棒时,应使钨棒处于喷嘴中 心位置,不得偏斜。钨棒伸出喷嘴端面长度为6-10毫米,伸出量太小易烧喷嘴,反之会影响氩气保护效果。
f、点固焊接前焊工不得在管道外壁上随便引弧、调试焊件电流。氩弧焊打底焊接时,除应采取可靠的防风保护措施外,还应将管塑料布封严、以防止有穿膛风引起气孔。
5.3.2.5打底焊接:
a、打底层焊接采用手工钨极氩弧焊。管道内不允许有穿堂风。采用规格为Ф2.5焊丝,直流正接,氩气流量8~12(L/min)。
b、焊接过程中要注意起弧、收弧和接头的质量。起弧时从坡口上起弧,收弧时应将熔池填满。当焊接3/4左右时,焊工用小手电筒检查焊道的根部质量,如有未焊透、内凹或者焊瘤过大,及时用砂轮磨掉,重新焊接,补焊工艺同正式焊接工艺。
c、打底结束、经自检合格后,应及时进行填充盖面焊接,以防止产生裂纹,不允许焊口氩弧焊打底后不进行填充而过夜。
d、焊接工程中,应严格控制层间温度不低于规定的预热温度的下限。
e、焊接过程的环境温度(焊口周围空气温度和坡口附近母材温度):12Cr1MoVG不允许低于0℃。
f、氩弧焊打底厚度不小于3mm。
5.3.2.6填充盖面焊接:
a、采用钨极氩弧焊打底焊后应立即进行次层焊缝的焊接,以防止产生裂纹。
b、焊接规范见焊接工艺卡。
c、应在焊接作业指导书规定的范围内,在保证焊透和熔合良好的条件下,采用小电流、短电弧、快焊速和多层多道焊工艺,并应控制层间温度。
d、施焊中,应特别注意接头和收弧的质量,收弧时应将熔池填满。
e、氩弧焊打底厚度不小于3mm,其它焊道单层厚度为2-3 mm。
f、每一层焊完后,焊工及时清理检查,用扁铲、钢丝刷认真清除层间焊条熔渣,并认真检查根部及填充层的焊接质量,如发现表面缺陷立即用机械加工法清除(角膜砂轮、锋钢锯条)。
g、补焊后,再进行下一层道的焊接,直至焊接完毕,焊后把飞溅、焊渣清理干净,进行100%自检。
h、对于管道管子焊口,要求连续焊接完。若被迫中断时,应采取防止裂纹产生的措施(如后热、缓冷、保温等)。再焊时,应仔细检查并确认无裂纹后,方可按照工艺要求继续施焊。
5.3.3焊工自检
焊工的自检工作贯穿整个焊接过程,如打底、层间、盖面的检查。检查内容包括:焊缝表面是否有气孔、夹渣、夹钨、裂纹、咬边、弧坑等缺陷,接头是否良好,填充金属与母材融合是否良好等。如有问题,采用机械加工法清除缺陷后,再进行补焊。焊工自检合格后,填写好自检记录交给班组长,班组长汇总后交给质检员,经质检员检验合格后,由相关焊接技术人员填写焊口记录表,留下可长久追溯性资料。自检记录的填写要求焊口编号、部件名称、管道规格、材质、所用焊丝、焊条、焊工姓名、钢印都准确无误。自检记录要求书写工整、详细、真实,并使用碳素笔。焊后外观检查必 须引起重视,如果焊口已经经过了无损探伤,一旦需要修补,修补完成后将需要重新进行无损探伤。焊口的返修次数不能超过三次、耐热钢不得超过两次。
5.3.6焊口检验
根据《火力发电厂焊接技术规程》(DL/T869-2004)、《火电施工质量检验及评定标准》及甲方规定,管道管焊口检验方法及比例为:
焊工自检100%
项目部专检100%
无损检验按GB/T20801.1~6-2006要求
光谱分析合金焊口100%
5.3.6.1外观检验
a、焊后焊工对焊口进行认真的自检,发现咬边、未填满等外观缺陷立即修补合格,并对当日所焊焊口按规定填写焊接自检记录表,并上报焊接质检员。
b、焊接质检员对焊工当日所焊焊口按比例进行检查,重点检查焊缝外观工艺,对不符合要求的焊口通知焊工进行处理直至合格。
5.3.6.2无损检验
焊接完毕后,由专职无损检验人员按照图纸设计要求对焊口及时进行射线检验。
无损探伤结束后,试验室应及时反馈检验结果。对于结果通知单,每天金属试验室将头一天的检验结果通知单填写清楚,包括已经检验的焊口编号、不合格焊口号、不合格焊口缺陷名称、缺陷位置。对发生缺陷的焊口,待试验室做完标识后,班组应立即组织进行返修,返修工艺与正式焊接工艺相同,返修程序严格按照作业指导书及交底内容进行。对于工期要求紧的焊口,金属试验室应安排人员每天下午下班前到现场查看焊接进度,防止当天焊口没有检验,致使第二天的施工无法进行。焊口返修完毕后按照正常的工作程序进行检验。金属试验室应安排人员每天到施工现场检查施工情况,如有不能射线、超声检验的焊口,应及时反映到施工部门,以便施工部门及早采取防范措施,保证焊接质量。
5.3.6.3光谱分析
管道、弯头光谱分析比例为:100%。
5.3.7质量验收评定:
5.3.7.1焊缝成型良好,焊缝过渡圆滑,焊波均匀,焊宽均直。焊工对所完成焊缝及时清理药皮后做100%自检,工地专职质检员做100%专检,并认真做好记录。
5.3.7.2焊缝表面不允许有裂纹、未熔合、气孔、夹渣、夹钨、根部未焊透等缺陷;咬边深度≤0.5mm,长度不大于焊缝全长的10%且≯40mm;外壁错口≤10%的壁厚且≯1mm;氩弧焊打底不允许有未焊透,焊缝余高0~2.5mm,余高差≤2mm;弯折偏差值≯1/100。
5.3.7.3外观检查不合格的焊缝,不允许进行其它项目检查
质检员根据焊工自检记录和自己复检情况以及无损检验结果,填写质量验收进行验收。
5.3.8资料整理、汇总,上交质量管理部。
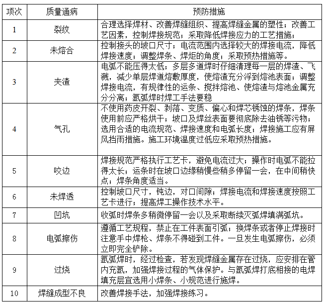
5.4质量控制及质量通病预防

5.5质量标准及要求
5.5.1焊缝边缘应圆滑过渡到母材,焊缝外形尺寸应符合设计要求

5.5.2焊缝外观缺陷的处理方法和预防措施

5.5.3焊缝内部缺陷的处理方法和预防措施

5.6反事故措施内容
5.6.1管道焊接时采取的预防措施
1)焊工必 须经考试合格,取得相应施焊条件的合格证书。
2)焊条、焊丝和施焊用的保护气体等必 须符合设计要求。
3)焊缝表面严禁有裂纹、夹渣、焊瘤、弧坑、针状气孔和熔合性飞溅物等缺陷。气孔、咬边
必 须符合施工规范规定。
4)焊缝的外观应进行质量检查,要求焊波较均匀,明显处的焊渣和飞溅物应清除干净。焊缝尺寸的允许偏差和检验方法均应符合规范要求。
5)焊缝必 须经无损检验并符合国家有关规定。
5.7、锅炉主蒸汽管道系统水压试验:
5.7.1管道安装、焊接、检查、检验合格后,应随锅炉一起进行水压试验。
A、试压操作人员及检查,监表人员必 须分工明确,各尽其职。
B、当进行水压试验时,应划定禁区,无关人员不得进入。
C、水压试验完毕,不得在管道上修补。
D、水压试验合格后,施工单位应按规定格式填写“管道系统试压记录”并经建设单位签字认可。
5.7.2水压试验前具备条件:
A、焊缝及其它待检部位尚未涂漆和绝热,其余部位已按甲方要求全部完工,安装质量符合有关规定。
B、试验用压力表已经校验,精度不低于1.6级,表的满刻度为被测较大压力的1.5-2倍,且不少于2块。
5.7.3水压试验应符合下列规定:
A、水压试验应使有洁净水,试压前,进水时应排尽空气。
B、试压时,环境温度不低于5℃。
C、水压试验应缓慢升压(≤0.03Mpa/分),待达到试验压力后,稳压10分钟,再将试验压力降至设计压力,停压30分钟,检查所有受压元件有无渗漏,以压力不降,无渗漏为合格。
D、缓慢降压至零(≤0.05Mpa/分)。
E、当试压过程中发现泄漏现象,不得带压处理。泄压至零,消除缺陷后,应重新进行试压。
F、试压结束后,应及时排尽管道中的水。
5.8、管道系统吹扫及清洗:
管道系统水压试验合格后,建设单位应负责组织吹洗工作,具体要求如下
5.8.1水冲洗:
A、打开管道系统中临时进出水阀门,对管道进行冲洗,冲洗时应使用洁净水。
B、冲洗时,宜采用较大流量,流速不低于1.5m/s。
C、排放管的截面积不小于被冲洗管截面积的60%,且不得形成负压。
D、水冲洗应连续进行,以排出口的水色和透明度与入口水目测一致为合格。
E、当管道经水冲洗合格后,暂不运行时,应将水排净,并及时吹干。
5.8.2蒸汽吹扫:
当水冲洗合格后,用蒸汽将管道系统吹干,具体要求如下:
A、安设的临时管道应按蒸汽管道的技术要求安装,质量符合GB50235-97要求。
B、蒸汽吹扫应以大流量进行,流速不低于30m/s。
C、蒸汽吹扫前,应先暖管,及时排水,并检查管道热位移方向,位移值及导向性符合设计文件要求。
D、蒸汽吹扫应按加热——冷却——再加热的顺序,循环进行。吹扫时宜采取每次吹扫一要,轮流吹扫的方法。
5.9、管道及其隔热层的涂漆符合设计文件及《工业设备、管道防腐工程施工及验收规范》的规定。
5.10、管道绝热工程的施工及质量应符合《工业设备及管道绝热工程的施工及验收规范》的规定。
5.11、管道系统安装竣工后,所有施工技术资料(施工方案、探伤报告、水压试验报告等)经当地技术监督监检部门验收合格后,交付甲方归档保存。
六、安 全文明施工措施
为保证本项工程按期顺利竣工,所有施工人员必 须做到安 全文明施工,具体措施如下:
1、施工人员在施工期间,严格遵守使用单位(业主)的各项规章制度,遇到问题,积极友好地同用户代表协商,使问题得到妥善解决。严禁打架、骂人、酗酒,一旦出现此类事件,将按照公司的有关规定,对有关责任进行人进行处罚,并视事件的严重程度进行警告,罚款或开除。
2、施工人员在施工时,必 须穿工作服、工作鞋(劳保鞋)戴手套及安 全帽。若在高空作业时,还应带好安 全带,且固定牢靠。严禁穿拖鞋及不带安 全帽进入施工现场,否则,一旦出现安 全事故,将由当事责任人承担一切后果及费用。
3、高空作业时,必 须首先用“脚手架”搭建稳固的施工操作平台,然后施工人员在平台上操作施工,并系好安 全带。操作平台上严禁堆放杂物及施工材料用具,确保通道畅通、安 全。否则一旦出现安 全问题,将追究当事的人有关责任。
4、所有用电设备(电焊机、卷扬机、搅拌机、砂切机、磨光机等)在接通电源前,必 须检查是否漏电,绝缘良好,并具有良好的接地装置。待检查无误后,再接通电源,进行施工操作。设备应靠墙排放,配电盘应挂在墙上,电源线、焊把线应顺理整齐,严禁阻挡施工安 全通道,确保施工安 全。
5、氧气瓶、乙炔瓶应倒放在地面上,严禁垂直立放,气切割具及氧气—乙炔带应顺理整齐后沿地面拉至施工地点,严禁阻挡施工安 全通道,确保施工安 全。
6、下班收工时,所有用电设备必 须关掉电源,氧气、乙炔瓶关闭气源,气割工具及焊具收拾整齐,打扫施工现场,清理各种垃圾,确保施工现场干净整洁、安 全。
地址:郑州市高新区西四环228号第15幢7层701室 电话:13603827872 19939969666 邮箱:hnhds666@163.com